来源: Bioactive Materials脊柱融合手术是治疗退行性椎间盘疾病、脊柱畸形、骨折和其他脊柱相关疾病的重要手术。随着人口老龄化的增长,近年来脊柱融合术病例数量明显增加。然而,术后不愈合率仍然很高,有报道称,在某些病例中,骨不愈合率高达48%,尤其是在多节段脊柱融合术中。多节段融合涉及多个椎节段的融合,这给骨愈合带来了更大的挑战,并增加了不愈合的风险。这种不愈合问题不仅会给患者带来持续的疼痛,而且由于长期并发症和相关的医疗费用,还引发了严重的公共卫生问题。
为了应对非融合的挑战并促进组织再生,人们探索了各种策略,包括使用自体髂嵴骨移植物(ICBG)和补充骨诱导生长因子。虽然ICBG仍然是增强脊柱融合的金标准,但它与多种并发症有关,如血管和神经损伤、关节破裂、骨折、腹部内容物突出和迟发性髂脓肿。此外,多节段脊柱融合手术通常需要比从髂嵴采集的骨移植物更多的体积,这进一步使治疗复杂化并增加了并发症的风险。
2025年9月10日,华东理工大学刘昌胜、王靖、Wang Xiaogang共同通讯在Bioactive Materials 在线发表题为“Sulfated chitosan enhances BMP-2-mediated spinal fusion via skeletal stem cell rejuvenation in aging”的研究论文。该研究开发了一种骨形态发生蛋白-2 (BMP-2)/硫酸化壳聚糖 (SCS)/磷酸钙骨水泥 (CPC) 复合支架,用于增强老年小鼠的脊柱融合。
在这项研究中,我们使用磷酸钙水泥(CPC)作为支架来共加载BMP-2和SCS。与单独使用 BMP-2/CPC 相比,BMP-2 和 SCS 在 CPC 支架上的物理吸附显着增强了老年小鼠的脊柱融合。BMP-2/SCS组合促进融合区骨骼干细胞(skeletal stem cells,vSSCs)的富集和再生,活化骨微环境,加速融合修复。机理分析表明,破骨细胞衍生的MMP-9在SCS/BMP-2组合的调控下,在使vSSCs恢复活力和增强成骨方面起关键作用。此外,BMP-2 与双膦酸盐 (BP) 的联合给药会损害 BMP-2 的成骨作用,这表明 BMP-2 使 vSSC 恢复活力和促进骨再生的能力取决于破骨细胞活性。这些发现凸显了 BMP-2/SCS 组合改善脊柱融合结果的潜力,特别是在骨再生通常受损的老龄化人群中。

与单独使用 BMP-2 (16.7%) 和高剂量 BMP-2 (50%) 相比,BMP-2/SCS 显著提高了脊柱融合的成功率 (83.3%)。BMP-2/SCS 组促进了强劲的新骨形成和 H 型血管发育,从而促进了融合区域的血管-骨耦合。从机制上讲,SCS 抑制了 BMP-2 诱导的破骨细胞过度活化并减少了 MMP-9 的分泌,从而导致脊椎骨骼干细胞 (vSSC) 的再生。再生的vSSC主要分化为成骨骨/软骨谱系,而基质谱系分化受到抑制。相反,BMP-2和阿仑膦酸钠联合应用可抑制BMP-2介导的vSSC数量增加、vSSC再生和骨整合,从而凸显破骨细胞活性在BMP-2诱导的骨再生中不可或缺的作用。总而言之,本研究表明,BMP-2/SCS支架通过构建再生的骨微环境、促进血管-骨耦合和增强成骨作用,有效逆转与年龄相关的缺陷,为改善老年患者脊柱融合术后效果提供了一种有前景的策略。
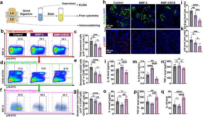
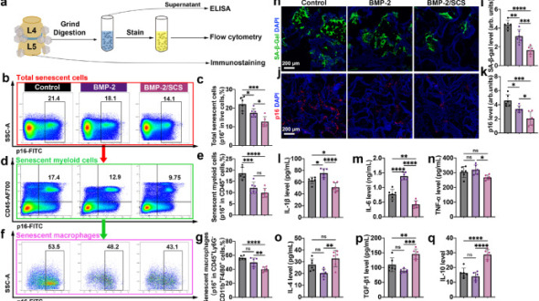
此外,我们的结果表明,BMP-2/SCS通过减少SASP因子分泌(如IL-1β、IL-6)同时增强抗炎细胞因子(如IL-10、IL-4)有效缓解了与衰老相关的促炎环境(图7l-q)。这些结果不仅证实了之前关于BMP-2的成骨和促炎双重作用的研究结果[56],而且还证明了SCS在缓和BMP-2潜在缺点方面的独特抗炎特性。通过创造有利于骨愈合的再生微环境,BMP-2/SCS 支架在老年模型中取得了卓越的脊柱融合结果。

虽然CPC和SCS以前都被用作骨再生中BMP-2的载体,但先前的研究主要集中在它们的骨传导特性和SCS在异位或幼年动物模型中增强BMP-2诱导的骨形成的能力。然而,衰老骨的再生环境根本不同,其特征是干细胞耗竭、成骨受损和对生长因子的反应性降低。在这项研究中,我们证明,当SCS与BMP-2共同递送时,不仅可以增强骨诱导信号传导,还可以使衰老的骨骼干细胞恢复活力,并恢复老化骨骼中的成骨生态位。即使在老化椎骨的受损微环境中,这种协同作用也能实现有效的脊柱融合,而传统的 BMP-2 疗法本身往往会失败。这些发现建立了一种新的机制范式,其中 SCS 充当微环境调节剂而不仅仅是被动载体,为老年患者骨再生的长期挑战提供了战略解决方案。
虽然这项研究将负载 BMP-2/SCS 的 CPC 支架确立为恢复 vSSC 活力和改善脊柱融合结果的有前途的方法,但存在一些局限性。首先,MMP-9 有助于 vSSC 年轻化和衰老微环境调节的精确分子途径仍处于推测阶段。尽管我们的研究结果强烈表明破骨细胞分泌的 MMP-9 具有作用,但需要进一步的研究来描述特定的下游信号传导事件并探索其与其他微环境因素的相互作用。其次,虽然我们的结果在小鼠脊柱融合模型中是稳健的,但将这些发现转化为人类需要相当大的挑战。不同物种的骨微环境、vSSC 种群和免疫反应的差异需要在更大的动物模型和临床试验中进一步验证。未来的研究还应评估 BMP-2/SCS 支架对骨质量、全身衰老标志物和潜在脱靶效应的长期影响。
这项研究证明了负载 BMP-2/SCS 的 CPC 支架通过使 vSSC 恢复活力、改善成骨分化以及减轻炎症和衰老微环境来解决脊柱融合术中与年龄相关的缺陷的功效。通过利用破骨细胞介导的MMP-9分泌,BMP-2/SCS有效减少基质谱系偏差,促进有利于骨骼再生的动态细胞外基质。这些发现凸显了 BMP-2/SCS 支架作为增强老龄化人群脊柱融合结果的新型治疗策略的潜力。这些发现不仅扩展了对 vSSC 动力学和骨微环境调节的理解,而且还为推进与年龄相关的骨修复中的再生策略提供了有前途的创新解决方案。
文章来源:http://www.sciencedirect.com/science/article/pii/S2452199X25004128
图片来源网络如有侵权请及时联系删除!