首页
关于学院
学院简介
学会简介
管理制度
学院动态
联系我们
培训班
培训立项
培训通知
培训中心/基地
申请培训班
病例大赛
精品课程
精品课程
创建课程
在线直播
科普园地
百医讲百病
专家科普专栏
关爱之家
前沿资讯
热点资讯
新药速递
指南文献
百千万工程
最新政策
宣传动态
个人中心
首页
>
前沿资讯
>
nat com丨中国科学技术大学团队共同设计crRNA编辑工具实现灵活调节Cas12a活性!
nature communications丨高见、周涛团队合作发现跟成绩好的人做室友更容易成绩好!
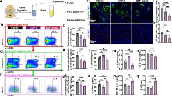
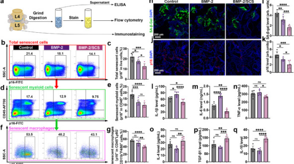
Bioact Mater丨硫酸化壳聚糖通过骨骼干细胞再生增强BMP-2介导的脊柱融合
Nat Biomed Eng丨复旦大学周平红等提出数据挖掘新范式,使得内镜实现“AI全自动标注”
Adv Sci丨武汉大学何勇等团队研究发现靶向整合素αvβ6的PET新探针68Ga-Trivehex
热点资讯
新药速递
指南文献
查看更多
nat com丨中国科学技术大学团队共同设计crRNA编辑工具实现灵活调节Cas12a活性!
通过系统性突变crRNA直接重复序列(DR),筛选出系列功能各异的crRNA突变体,并将其整合为crRNA工具箱以实现Cas12a活性的灵活调控。
2025-10-21
nature communications丨高见、周涛团队合作发现跟成绩好的人做室友更容易成绩好!
该研究发现实际数据中的同化程度明显大于室友零模型,这验证了室友同伴效应,即室友的相似表现比随机比对情况下更多。
2025-10-14
Bioact Mater丨硫酸化壳聚糖通过骨骼干细胞再生增强BMP-2介导的脊柱融合
该研究开发了一种骨形态发生蛋白-2 (BMP-2)/硫酸化壳聚糖 (SCS)/磷酸钙骨水泥 (CPC) 复合支架,用于增强老年小鼠的脊柱融合。
2025-09-23
Nat Biomed Eng丨复旦大学周平红等提出数据挖掘新范式,使得内镜实现“AI全自动标注”
该研究利用大型语言和视觉模型的最新进展,提出了EndoKED,这是一种用于深度知识提取和提炼的数据挖掘范式。
2025-09-17
Adv Sci丨武汉大学何勇等团队研究发现靶向整合素αvβ6的PET新探针68Ga-Trivehex
在这项纳入58名非小细胞肺癌(NSCLC)患者的前瞻性临床研究(NCT05835570)中,[68Ga]Ga-Trivehexin和2-脱氧-2-[18F]氟-D-葡萄糖([18F]FDG)正电子发射
2025-09-09
Cell丨贵州师范武汉大学团队证明了BBM 激活的雄激素发生调节因子 1 (BAR1) 可促进小孢子
该研究证明BABY BOOM(BBM)的小孢子特异性表达足以诱导烟草和冰中的小孢子细胞命运转变和体内雄激素生成,有效地绕过了胁迫处理的要求。
2025-09-05
adv sci丨北京大学杨吉春等团队研究发现肝脏 ENTPD5 对于维持代谢稳态和促进棕色脂肪组织产
肝脏ENTPD5通过将eATP水解为eADP,激活P2Y,在维持糖脂代谢方面发挥着重要作用12-CaM 调节肝脏葡萄糖和脂质代谢的途径。
2025-08-15
adv sci丨复旦浙江团队发现聚四氟乙烯引起的精子质量下降的原因,并提出治疗修复方法
PTFE在男性泌尿生殖系统中的高检出率(46.62%)和生物积累,并研究了PTFE暴露对人类和小鼠男性生育能力的机制,并探索了潜在的治疗策略。
2025-08-08
Sci Adv丨四川大学团队用癌症相关成纤维细胞表型调节的细胞外囊泡搭便车纳米脂质体阻
修饰的纳米脂质体,通过搭便车在这些标记的 EV 上,集中在远处转移部位的 CAF 中,同时靶向标记的肿瘤。
2025-07-16
Nat Commun丨一项Ⅱ期试验:局部晚期口腔鳞状细胞癌新辅助免疫化疗的疗效、安全性和单细胞分析
新辅助卡瑞利珠单抗联合白蛋白结合型紫杉醇和顺铂在LA-OSCC患者中显示出有希望的病理反应和可接受的安全性。
2025-05-07
相关推荐
#中医药物
#肿瘤
#儿科药物
#指标
#年度报告
#智能挂号
#西医药物
#肥胖
#专家共识
#流感
专题推荐
更多资讯
学会公众号
学会订阅号