首页
关于学院
学院简介
学会简介
管理制度
学院动态
联系我们
培训班
培训立项
培训通知
培训中心/基地
申请培训班
病例大赛
精品课程
精品课程
创建课程
在线直播
科普园地
百医讲百病
专家科普专栏
关爱之家
前沿资讯
热点资讯
新药速递
指南文献
百千万工程
最新政策
宣传动态
个人中心
首页
>
前沿资讯
>
热点资讯
>
前沿资讯
热点资讯
新药速递
指南文献
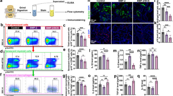
Bioact Mater丨硫酸化壳聚糖通过骨骼干细胞再生增强BMP-2介导的脊柱融合
该研究开发了一种骨形态发生蛋白-2 (BMP-2)/硫酸化壳聚糖 (SCS)/磷酸钙骨水泥 (CPC) 复合支架,用于增强老年小鼠的脊柱融合。
2025-09-23
Nat Biomed Eng丨复旦大学周平红等提出数据挖掘新范式,使得内镜实现“AI全自动标注”
该研究利用大型语言和视觉模型的最新进展,提出了EndoKED,这是一种用于深度知识提取和提炼的数据挖掘范式。
2025-09-17
Adv Sci丨武汉大学何勇等团队研究发现靶向整合素αvβ6的PET新探针68Ga-Trivehex
在这项纳入58名非小细胞肺癌(NSCLC)患者的前瞻性临床研究(NCT05835570)中,[68Ga]Ga-Trivehexin和2-脱氧-2-[18F]氟-D-葡萄糖([18F]FDG)正电子发射
2025-09-09
Cell丨贵州师范武汉大学团队证明了BBM 激活的雄激素发生调节因子 1 (BAR1) 可促进小孢子
该研究证明BABY BOOM(BBM)的小孢子特异性表达足以诱导烟草和冰中的小孢子细胞命运转变和体内雄激素生成,有效地绕过了胁迫处理的要求。
2025-09-05
adv sci丨北京大学杨吉春等团队研究发现肝脏 ENTPD5 对于维持代谢稳态和促进棕色脂肪组织产
肝脏ENTPD5通过将eATP水解为eADP,激活P2Y,在维持糖脂代谢方面发挥着重要作用12-CaM 调节肝脏葡萄糖和脂质代谢的途径。
2025-08-15
adv sci丨复旦浙江团队发现聚四氟乙烯引起的精子质量下降的原因,并提出治疗修复方法
PTFE在男性泌尿生殖系统中的高检出率(46.62%)和生物积累,并研究了PTFE暴露对人类和小鼠男性生育能力的机制,并探索了潜在的治疗策略。
2025-08-08
Sci Adv丨四川大学团队用癌症相关成纤维细胞表型调节的细胞外囊泡搭便车纳米脂质体阻
修饰的纳米脂质体,通过搭便车在这些标记的 EV 上,集中在远处转移部位的 CAF 中,同时靶向标记的肿瘤。
2025-07-16
Nat Commun丨一项Ⅱ期试验:局部晚期口腔鳞状细胞癌新辅助免疫化疗的疗效、安全性和单细胞分析
新辅助卡瑞利珠单抗联合白蛋白结合型紫杉醇和顺铂在LA-OSCC患者中显示出有希望的病理反应和可接受的安全性。
2025-05-07
NEJM:Baloxavir 治疗预防流感传播的疗效,风险降低29%
《新英格兰医学杂志》发表研究结果,表明玛巴洛沙韦对甲型流感和乙型流感均有良好的抗病毒作用,同时可显著减少流感病毒从患者向家庭接触者传播的双重作用,家庭接触者被感染相对风险显著降低了29%。
2025-04-25
AdvSci:Flavonifractor plautii及其代谢产物对心脏缺血再灌注损伤的保护作用
预防性口服Flavonifractor plautii及其代谢产物脱氨基酪氨酸可减轻巨噬细胞介导的心脏炎症,从而减轻 I/R 后的心功能不全,从而为减轻急性缺血性心脏损伤提供一种新的预防策略。
2025-03-18
1
2
3
4
5
6
...
14