来源: Nature CommunicationsCas12a作为广泛研究的II类/V型CRISPR-Cas核酸内切酶,通过CRISPR RNA(crRNA)引导,以序列特异性方式结合并切割双链DNA(dsDNA),该过程称为顺式切割。随后激活反式切割,由CRISPR-Cas蛋白复合体执行。它在CRISPR RNA(crRNA)引导下以序列特异性方式结合并切割双链DNA(dsDNA),该过程称为顺式切割。随后激活的反式切割机制,使Cas12a能够无差别地切割周围单链DNA(ssDNA)。Cas12a具有T富集靶向性、高特异性、易于加工合成的短crRNA以及特征性的转位切割活性,使其在基因编辑和核酸诊断领域具有广泛应用前景。
2025年10月8日,中国科学技术大学俞汉青、刘东风、程洲华在Nature Communications 发表题为“Tailoring Cas12a functionality with a user-friendly and versatile crRNA variant toolbox”的研究论文,提出一种简洁高效的策略:通过系统性突变crRNA直接重复序列(DR),筛选出系列功能各异的crRNA突变体,并将其整合为crRNA工具箱以实现Cas12a活性的灵活调控。
利用这些突变体间的互补协同效应,作者成功提升了Cas12a在多种应用场景中的性能表现。该crRNA工具箱可实现表达水平的精细调控,提升碱基编辑精度,增强原核生物同源重组介导基因编辑中的转化与编辑效率,并促进快速、精准、一锅法、半定量核酸检测。综上,DR序列突变策略为Cas12a活性调控与功能优化提供了简单、灵活且多样化的选择方案。

为实现有效的活性调控,现有策略主要涉及对CRISPR组分的改造。部分研究者专注于蛋白质工程开发增强型突变体。另一些研究则集中于crRNA修饰,采用添加7核苷酸DNA延伸序列、引入2-氨基腺嘌呤(Z碱基)或截短/分割crRNA等策略。这些方法成功调控了Cas12a的核酸酶活性或提升了特异性,主要应用于体外核酸检测。尽管Cas12a工程化与crRNA修饰已取得重大进展,但提升现有系统的灵活性与简易性仍面临挑战。从灵活性角度看,针对Cas12a或crRNA的定向改造虽能产生功能强大的突变体,却限制了其在特定场景中的应用(表1)。
例如,分裂 crRNA 策略在体内实施具有挑战性,而环状 crRNA 在细胞环境中提供了增强的稳定性,但在体外诊断应用中的实用性可能有限。就简单性而言,Cas12a突变体的体内构建和体外纯化都带来了相当大的工作量和成本。同样,人工修饰的 crRNA(例如掺入 2-氨基腺嘌呤或用 DNA 片段延伸的 crRNA)的合成仍然受到当前寡核苷酸合成技术的限制,使该过程既昂贵又耗时。因此,仍然需要一种灵活、简单的策略来高效、稳定地调控Cas12a活性,以促进其应用。

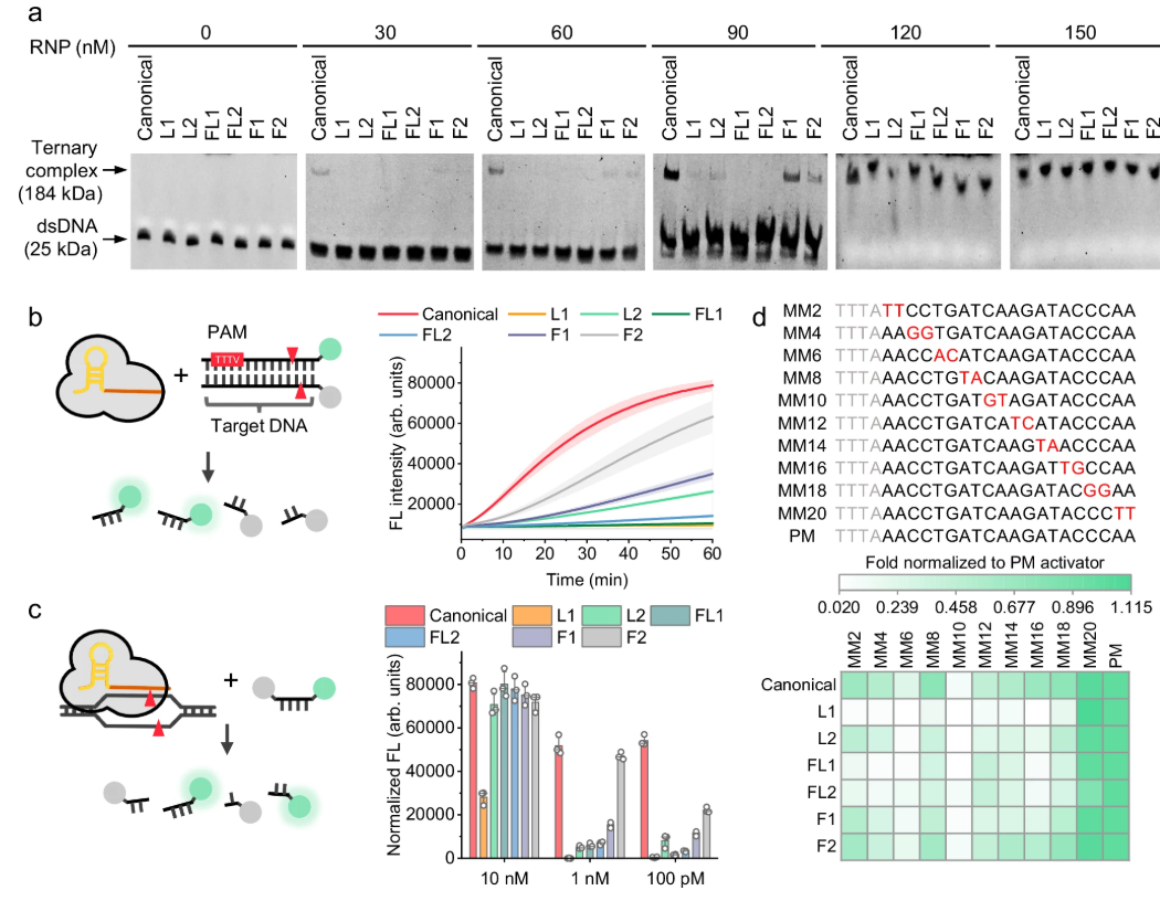
Cas12a crRNA的DR具有短茎环状结构,这对其稳定性和Cas12a识别至关重要(图1a)。同时利用crRNA引导DNase-dead Cas12a(dCas12a,D832A)23为了抑制绿色荧光蛋白(GFP)的表达,我们意外地观察到crRNA侧翼序列的突变导致荧光表达水平的变化(图1b 和补充图)。这一观察结果表明,Cas12a 活性可以通过 DR 序列的靶向改变来有效调节。此类突变可能会影响 RNA 构象,扰乱 Cas12a-crRNA 相互作用,从而影响 Cas12a-crRNA 核糖核蛋白 (RNP) 的整体功能。为了探索这种可能性,我们将DR序列分为三个部分——茎序列、环序列和侧翼序列——并在每个部分分别构建饱和突变体文库。

本文以来源于Lachnospiraceae细菌ND2006的LbCas12a为例,系统地探讨了crRNA直接重复(DR)序列突变对Cas12a活性的影响。利用DR序列突变体的易构建性和固有多样性,作者实现了Cas12a活性的灵活调控。作者通过高通量筛选构建了一个突变体工具箱,并通过体外表征验证了这些突变体赋予 Cas12a 独特的特性。利用crRNA突变体之间的互补性和协同作用,作者展示了该工具箱在不同应用场景中的实际适用性。具体来说,作者通过提供精细可调的表达抑制策略,实现更高的碱基编辑精度,提高原核生物中 LbCas12a 的同源重组介导的基因编辑效率,并解决 CRISPR-Dx 在快速、简单和准确的一锅和定量分析方面的固有局限性,解决了 CRISPR 干扰中的泄漏抑制问题。
在快速发展的 CRISPR 领域,对更精确地控制 Cas 蛋白活性的需求不断增长。作为核酸靶向和切割的工具,CRISPR系统通常与其他过程结合运行,例如诊断中的核酸扩增或基因编辑中的同源重组,同时还适应不同的体内和体外条件。这些复杂的场景需要一套更通用和可定制的 CRISPR 工具。
在这项研究中,我们证明了crRNA DR序列突变可以作为调节Cas12a活性的灵活策略。鉴于Cas12a的大尺寸和结构复杂性,仅通过crRNA中的几个核苷酸取代来调节其活性的能力凸显了一种优雅而有效的调控机制。DR序列突变体不仅易于生成,而且高度多样化,为微调Cas12a功能提供了扩展的选择。与现有的 Cas12a crRNA 工程策略相比,我们的方法提供了一种独特的灵活、经济高效且直接的调节 Cas12a 活性的方法,扩大了其在各种环境中的适用性。
文章来源:https://www.nature.com/articles/s41467-025-64010-z
图片来源网络如有侵权请及时联系删除!